Watson’s theory of human caring reviews the necessary external elements that determine the success of human caring. The main components of nurse preparation, caring processes and the transpersonal caring relationship.

The above concept map reviews the elements of discovery, teaching, healing, and service as a holistic endeavor in the provision of quality care that is adopted by a nurse. The inner elements of collaboration, knowledgeability, and advocacy are critical in providing accountable care especially when the patient requires special care. Besides, a nurse should also plan for long term care of the patient. The cost of long term care includes fees paid professional and care centers if there will be needed to move the patient to the care centers. Also, the family may consider engaging a therapist who will change the home environment to make it suitable for the patient (Alligood and Tomey, 2010).
In order to achieve proper results, the theory proposes the mixture of quality, innovation, and services in the nursing fraternity. Care giving family members needs a lot of emotional support from friends, professionals, and support groups on how to deal with the challenges and changes. The support can be in form of counseling. Such counseling gives them hope and ideas on how to handle the patients. Besides, the counseling should be throughout stages of the recovery.
However, despite these marked improvements in both the theory and practice of nursing, problems and issues continue to surface. These issues most often reflect a missing aspect of nursing care, despite the fact that evidences are available supporting the needed changes in practice. What is sad is that more often than not, cases involving these failings in nursing care involve negligence, malpractice, or even a flaw in the institution’s system (Alligood and Tomey 2010).
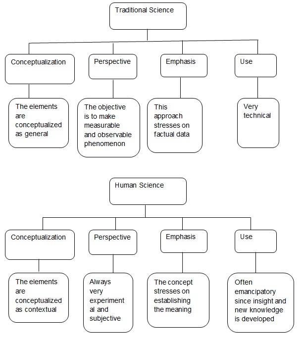
Difference between the traditional science and human science
Extensive changes, which revolve around the care concept in various communities all over the world, have been developed even though the exact service mechanisms and the speed of change differ from one country to another. However, widespread consensuses on major issues regarding the vital and essential components that are key to the provision of adequate care have continued to increase. The main force that has been known to oppose improvements and change towards the health care services has been austerity. It is critical that the relevant parties involved in dealing with care are properly trained on the best practices of handling such cases whenever they occur (Alligood, 2002). There are differences between the traditional science and human science on the perspective, relations, emphasis, description and use as summarized in the concept map below.
The concept map showing the variances

References
Alligood M.R. (2002). The state of the art and science of nursing theory. Maryland Heights: Mosby.
Alligood, M, R., and Tomey, M. A. (2010). Nursing theorists and their work (7th Ed.). Maryland Heights: Mosby/Elsevier.